
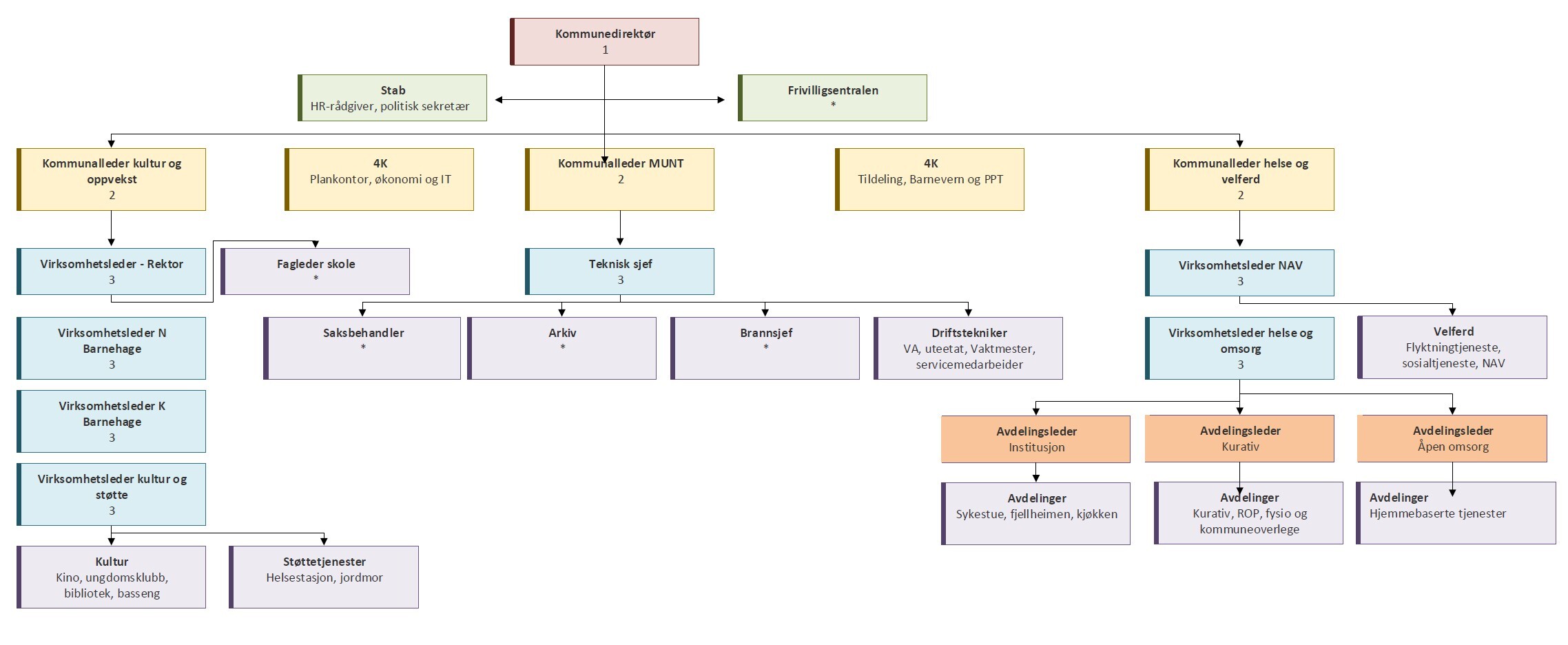
Organisasjonskart
Båtsfjord Kommune
Administrativ organisering
Administrativ organisering i Båtsfjord kommune handler om å
- ha etablert en effektiv og fleksibel administrativ organisasjon slik at politiske vedtak kan gjennomføres på en kostnadseffektiv måte.
- ha etablert en struktur som gir klare ansvarslinjer og myndighetsområder utfra felles erkjente organisatoriske prinsipper.
- ha etablert en organisasjon som ivaretar arbeidslivets plikter i samvirke med de ansattes organisasjoner med klare organisatoriske prinsipper i tjenesteproduksjon
- ha etablert klare ledelsesprinsipper i en organisasjon bygd på helhetstenkning og tverrfaglige perspektiver.
Med bakgrunn i dette er hovedintensjonen å avklare antall ledelsesnivåer og utvikle den administrative organisasjonen ut fra dette. En hjelp til å avklare ressursfordelingen mellom ledelsesnivåene og stab/støtte.
- Større bilde av organisasjonskartet kan lastes ned under vedlegg.
- Se også organisasjonsbeskrivelse i vedlegg.
